欢迎您来到乐鱼网站_乐鱼(中国)招标集团
专家登录
|
代理机构登录
|
供应商登录
010-63392899 / 010-63509799
网站首页
乐鱼网站_乐鱼(中国)概况
董事长致辞
集团简介
组织架构
公司资质
公司荣誉
发展历程
合作客户
乐鱼网站_乐鱼(中国)动态
公司新闻
行业资讯
党建风采
招标信息
主要业务
政策法规
法律
财政部规章
政策解读
国务院文件
联系我们
新闻中心
行业资讯
党建风采
当前位置:
首页
乐鱼网站_乐鱼(中国)动态
新闻中心
新闻中心
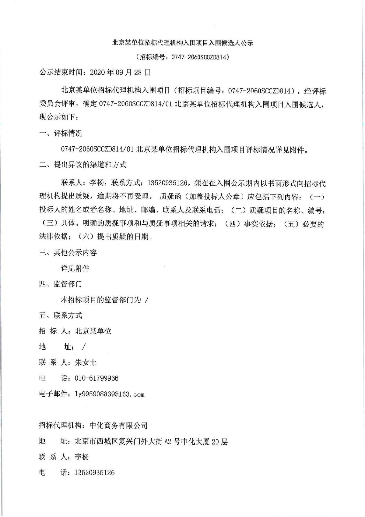
北京乐鱼网站_乐鱼(中国)招标代理有限公司成功入围北京某单单位候选人
发布日期:2020-09-25 来源:乐鱼网站_乐鱼(中国)
Kaiyun (中国官方网站)
|
爱体育在线
|
乐竞(中国)lejing·官方网页版
|
心博官方网站
|
OD官网
|
爱体育手机在线登陆入口
|
乐鱼平台
|
xingkong(中国)官方网站
|
爱体育电子首页(中国)官方网站
|